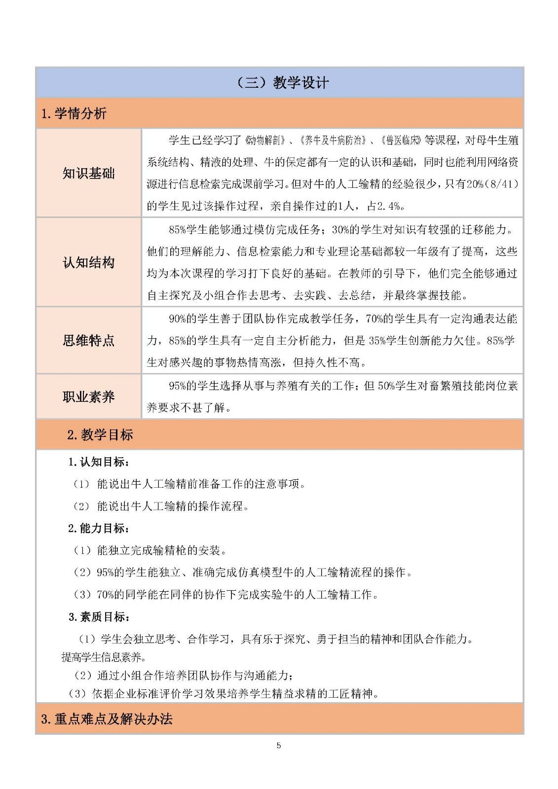
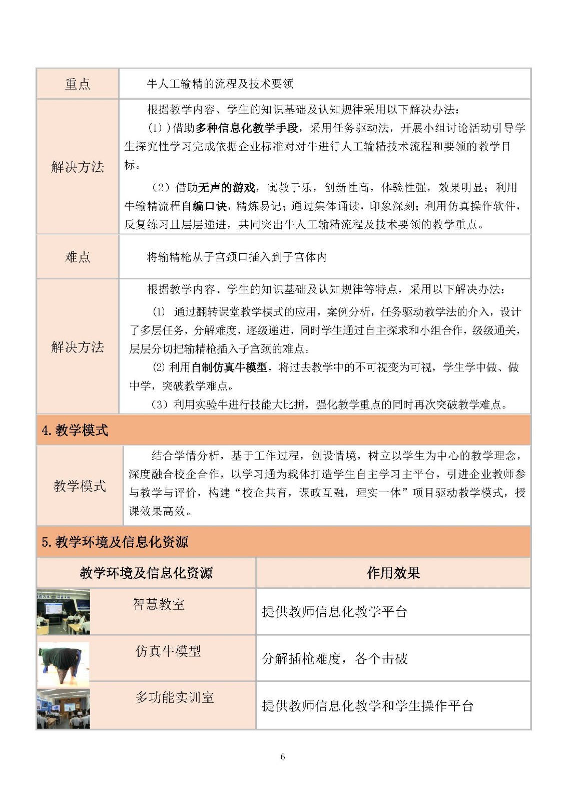
欢迎访问广西农牧工程学校网站!
设为首页
|
加入收藏
网站首页
学校概况
学校简介
学校领导
教学机构
基础设施
荣誉榜
网上校馆史
新闻动态
校园新闻
通知公告
教学教研
教学管理制度
双优计划
实训室安全
德育之窗
德育研究
在线心理咨询
学生天地
优秀班级风采
团建工作
学生资助
政策文件
招生就业
招生简章
就业信息
校友风采
联合办学
职教集团
会员中心
会议展览
关于职教集团
继续教育
教学培训视频
职业技能鉴定
成人继续教育
党群之家
党群工作
工会信息
建言献策
意见反馈
您的位置:
首页
>
教学教研
>
现代农业人教师教学创新团队
>
教学典型案例
>
罗龙兴-“奇+趣+高”课堂教学打造
罗龙兴-“奇+趣+高”课堂教学打造
来源: 作者: 发布时间:2023-04-27 浏览次数: 4323次
分享至:
----------- 新闻链接 -----------
人民网
新华网
凤凰网
----------- 上级主管部门网站 -----------
广西壮族自治区农业农村厅
广西教育厅
广西八桂职教网
----------- 教育信息网站 -----------
国家智慧教育公共服务平台
教研网
学科网
----------- 友情链接 -----------
网址之家
百度
在线
咨询
在线咨询
服务时间:9:00-23:00
招生QQ1:523593002
招生QQ2:457755317
心理咨询QQ:419401624
关注
微信
关注官方微信
手机
官网
关注手机官方网站
我要
分享
分享至:
Copyright ©2003 广西农牧工程学校 版权所有
联系电话:0772-2713313(校办) 2713202(纪委办) 2710193(学生档案室) 2710191(招生就业办)
备案号:桂ICP备2021003351号-1
地址:广西柳州市柳北区沙塘镇沙塘街45号 邮编:545003